2018 第四届声音学院奖
文章来源:声音学院奖(SoundAcademyAwards)
编者按:声音学院奖由中国电影电视技术学会于2015年设立,它是面向全国声音专业的高等艺术学校的师生的影视声音作品与音乐录制作品的一个评奖活动。第四届“声音学院奖”由中国电影电视技术学会主办,声音专业委员会和南京艺术学院承办。
每年一届的声音学院奖都是国内发掘和奖励未来录音工作者的最重要的活动,小编本来也有幸参加,但无奈有其它同时进行的重要工作在时间上冲突了,深感惋惜。不过没关系,我也得到了本次评选的全部信息,接下来就跟大家分享一下。

开幕现场合照
2018年11月24日上午九点,第四届声音学院奖暨全国高校声音艺术专业教学交流研讨会的开幕仪式,在南京艺术学院实验剧场准时开始。

开幕宣布
本次同样声音学院奖安排了丰富的教学交流活动,下面是部分活动简介:
吴凌老师的《电影声音的表达与选择》讲座在传媒学院301教室举办。 吴凌老师从声音的表达、表达的视角、如何表达、声音的选择四个方面,系统地阐述了运用声音的最终目的——表达故事的内涵,呈现想法。

吴凌老师
王乐文老师的《电影声音设计》讲座, 王乐文老师在现场通过讲解实际作品案例,从声音的制作层面和创作层面上阐述了电影声音设计的内容。

王乐文老师
王丹戎老师的《电影声音设计与制作》讲座在传媒学院106教室举办。王丹戎老师就“什么是电影声音?”这个问题向现场观众做了讲解,并详细解说了电影声音设计的概念与各类声音效果设计的细分。

王丹戎老师
当晚,历届声音学院奖获奖作品及专家点评活动在传媒学院106教室举办。评委阵容也堪称奢华,声音领域的大腕云集于此,由录音系系主任范翎副教授主持活动。
活动现场展映了往年的部分优秀作品。七位老师与台下的观众进行了充分的互动与交流,现场气氛热烈。
观众参与踊跃
11月15日,第四届声音学院奖于北京完成了各个组别的评审工作。本次比赛特在北京电影学院声音学院设立评审中心,该中心为本次比赛提供了强有力的空间与设备保障,保证评审工作得以顺利进行。

影视类作品评委老师(从左上至右):范翎、关朝洋、王丹戎、王宇菲、刘嘉、陶经、王乐文、赵楠、吴凌
11月26日,第四届【声音学院奖】颁奖典礼暨全国高校声音专业教学交流活动闭幕仪式在南京艺术学院南艺剧场成功举办。

颁奖主持人:范翎 周鑫玥

声音专业委员会副主任、北京电影学院声音学院院长童雷总结本届声音学院奖的整体情况与作品评审工作
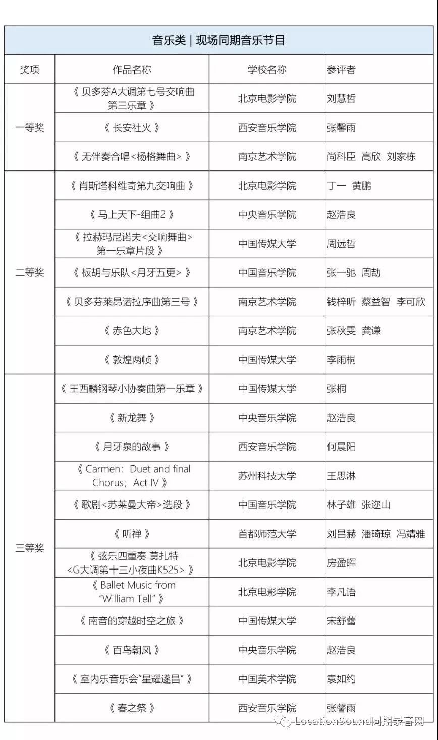
第四届声音学院奖获奖名单:








除了作品评奖,现场还颁发了优秀指导教师奖与优秀院校组织奖,并进行了丰富多彩的文艺表演。下午17:30,第四届“声音学院奖”暨2018全国高校声音专业教学交流研讨会在南京艺术学院南艺剧场圆满落幕,2019年的声音学院奖将在山西传媒学院举办。






